首页
关于紫康
返回
紫康简介
合作伙伴
参考用户
售后服务
企业相册
产品中心
返回
产品分类
返回
色谱
返回
光谱
返回
元素分析仪
X射线仪器
返回
物性测试
返回
实验室设备
返回
环境检测
返回
生命科学
返回
耗材试剂
返回
饮料分析仪
热分析仪器
电化学分析
返回
感官分析仪器
品牌分类
返回
KEM
Otsuka
Alpha MOS
ThermoFisher
GBC
CHOPIN
Perten
FOSS
Interscience
DNS
在线分析仪器
技术中心
返回
样本下载
应用文章
新闻中心
返回
公司新闻
市场活动
中标信息
客户留言
联系我们
返回
联系方式
诚聘英才
产品中心
产品分类
色谱
气相色谱/气质联用
液相色谱/液质联用
氨基酸分析仪
凝胶渗透色谱(GPC)/凝胶色谱
离子色谱(IC)
光谱
紫外可见分光光度计
近红外光谱(NIR)
红外光谱(IR、傅立叶)
荧光分光光度计(分子荧光)
原子吸收光谱(AAS)
ICP-AES/ICP-OES
ICP-MS
光电直读光谱仪
元素分析仪
X射线仪器
X荧光光谱(XRF)
X射线衍射仪(XRD)
电子探针X射线微区分析仪(EPMA)
X光电子能谱仪(XPS/ESCA)
X射线定向仪
物性测试
流变仪/粘度计
粒度/颗粒/粉末分析仪器
密度折光仪
表界面物性测试
实验室设备
纯化设备
分离/萃取设备
恒温/加热/干燥设备
液体处理设备
泵
制样/消解设备
清洗/消毒设备
混合/分散设备
制冷设备
环境检测
采样/理化指标分析仪
有机污染物分析仪
无机污染物分析仪
营养盐分析仪
生物监测仪
集成系统/多参数分析仪
生命科学
分子生物学仪器
细胞生物学仪器
微生物检测仪器
植物生理生态仪器
生物工程设备
耗材试剂
产品一
产品二
产品三
产品四
产品五
饮料分析仪
热分析仪器
电化学分析
电位滴定仪
卡氏水分仪
感官分析仪器
品牌分类
KEM
Otsuka
Alpha MOS
ThermoFisher
GBC
CHOPIN
Perten
FOSS
Interscience
DNS
在线分析仪器
在线自动密度计 PAD2000
产品中心
>
品牌分类
>
在线自动密度计 PAD2000
1
2
3
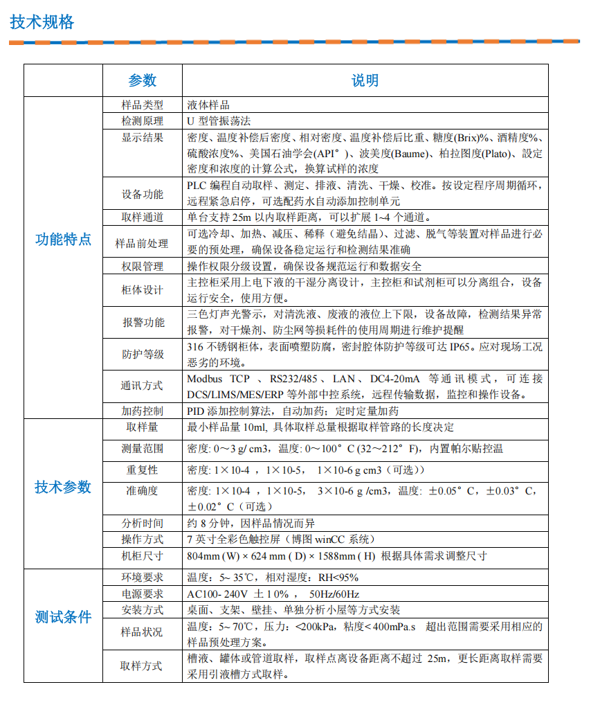
在线自动密度计 PAD2000
广州紫康科学仪器有限公司成立于 2011 年,公司核心团队深耕电化学分析仪器二十多年。经过三年的
潜心研发,反复测试验证,推出了在线自动密度计 PAD2000 系列,可实现连续自动在线测量液体的密度
和浓度。广泛应用于石油化工、香精香料、食品饮料、日化、酿酒、制药、废水处理、能源等领域。
在线自动密度计 PAD2000 系列,完全取代了传统实验室的人工取样分析模式,是一款实现全自动取样、
测定、排液、清洗、干燥、校准等工作程序的工业在线过程分析仪。
价格:
¥
0.00
分享到:
产品详细
文件下载
在线自动密度计--广州紫康仪器(2).pdf
点击下载
在线浏览
上一个:
在线自动折光仪 PAR2000
下一个:
在线自动滴定仪 PAT2000